Skip to main content
Main navigation
Home
About Us
About OUK
OUK Uniqueness
The Chancellor
Vice Chancellor
The Governing Council
Downloads
Contact Us
Complaints and Compliments
Service Charter
Frequent Asked Questions
Programmes
Schools
Programmes
Timetables
Peer Learners
How To Apply
Professional Development Courses
ICT Professional Certification
KUCCPS List
Research
Library
About OUK Library
OUK Library
Information Literacy
E-resources
Plagiarism Checker
Media Desk
Careers
Latest News
Tenders
Testimonials
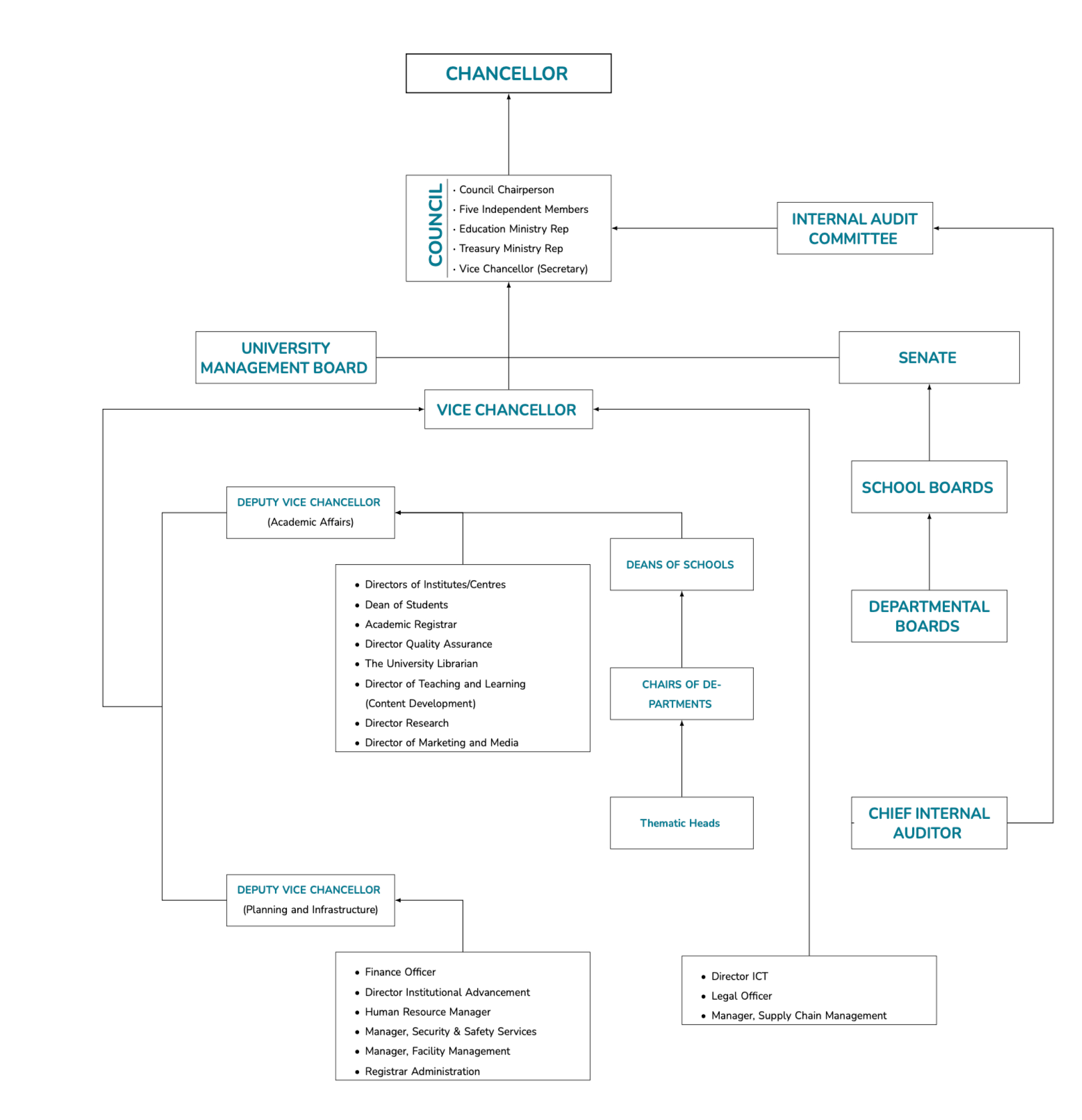
Governance
Governance of The
University
The Chancellor
The Chairperson of Council
The members of the Council
The Vice Chancellor
The Deputy Vice Chancellors
Registrars
The University Librarian
Chief Legal Officer
The Academic Staff
Administrative Staff
Non-academic staff
The students
The Alumni
The convocation